学院概况

位置: 首页 > 学院概况 > 文化建设 > 正文

学院第三届“铸牢中华民族共同体意识”大学生讲思政课比赛暨思政课实践教学活动圆满落幕

2024-06-06 11:53:11  点击:

为深入学习贯彻习近平总书记关于学校思想政治理论课教师座谈会重要讲话精神和对学校思政课建设作出的重要指示精神,充分发挥思政课立德树人关键课程作用,不断深化学院思政课改革创新,积极探索铸牢中华民族共同体意识教育的载体渠道和方式方法,有形有感有效的将铸牢中华民族共同体意识融入思想政治理论课教学,构筑中华民族共有精神家园。6月5日下午,新KY开元集团官网第三届“铸牢中华民族共同体意识”大学生讲思政课比赛暨思政课实践教学活动精彩开讲。学院领导、专家评委,全体专兼职思政课教师,参赛选手,星火社团及各二级学院观摩比赛的学生代表等200余人参加了活动。

本次大学生讲思政课比赛暨思政课实践教学活动分为三个阶段,初赛、网上评选、决赛。自活动开展以来,在全院专兼职思政教师的指导下,以“铸牢中华民族共同体意识”为主题,围绕各门思政课课程中的有关章节、专题内容,认真选题,搜集资料,设计教学,制作课件,上传作品。在初赛环节,同学们积极响应、踊跃参与,116名选手通过“超星杯”第三届大学生讲思政课比赛暨思政课实践教学活动网络平台报名,上传作品47个,全院师生为初赛作品累积投票2242张,平台网页浏览高达8204余次,活动引起了全体师生的强烈反响。经过层层选拔,评选11个团队入围决赛。

(学院党委副书记、院长党进为活动致辞)

学院党委副书记、院长党进为活动致辞,要求同学们要以大学生讲思政课比赛暨思政课实践教学活动为平台展示自己的风采,用自己的言行铸牢中华民族共同体意识。同时勉励同学们保持昂扬向上的精神风貌,认真准备,积极努力,讲好这场别开生面的思政课,也讲好每个人未来发展的人生大课。

(主持人拉开决赛序幕)

决赛现场,参赛的11组选手围绕铸牢中华民族共同体意识为主题,结合习近平总书记关于加强和改进民族工作的重要思想,运用案例引入、现身说法、情理交融等授课方式,以视频音乐、情景演绎、角色扮演等生动活泼的形式,让理论讲授在实践的基础上更加生动有力。参赛选手用一堂堂别开生面的思政课,铸牢民族共同体意识,以专业为载体践行共同体意识,促进各民族师生交往交流交融。现场比赛活动感染了全体观赛的观众,为参赛的选手赢得了阵阵掌声和喝彩。

(选手们的精彩讲授)

比赛结束后,学院党委副书记、副院长马桂珍对活动进行了总结讲话,开元官网把铸牢中华民族共同体意识融入办学治校、教书育人全过程各方面,同学们以身边人、身边事讲铸牢中华民族共同体意识为主题的思政课,深化了休戚与共、荣辱与共、生死与共、命运与共的共同体理念认识,展示了学院思政课教学一线的别样活力,体现了学生们坚定的理想信念和自强不息的精神风貌。

(学院党委副书记、副院长马桂珍作总结发言)

以此次大学生讲思政课比赛暨思政课实践教学活动为契机,学院将坚持不懈用习近平新时代中国特色社会主义思想铸魂育人,深入贯彻落实习近平总书记关于深化思想政治理论课改革创新的重要讲话精神,把铸牢中华民族共同体意识融入课堂,引导学生在“大思政课”中受教育、长才干、作贡献,让中华民族共同体意识在各族师生中牢固树立,推动学院民族团结进步事业取得更大的成绩。

(指导教师、获奖选手领奖)

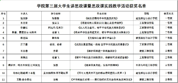
获奖结果公布:

专家评委从选题、内容、效果等方面进行评审打分。经过激烈角逐,评选出一等奖2组、二等奖4组、三等奖5组。


友情链接

建工校区(总校):乌鲁木齐市西八家户路528号         邮编:830054

城建校区:乌鲁木齐市杭州西街272号           邮编:830026

建材校区:乌鲁木齐市河滩北路863号           邮编:830054

版权所有:KY开元·(中国)集团-Weixin百科  技术支持:西安博达软件

新ICP备20000410号-2

总访问量人数: